博彩评级网-博彩网_百家乐投资_全讯网新2 (中国)·官方网站

  • 在線投稿

教育教學

  • 校內新聞熱線:9291819

首頁 - 學術天地 - 正文
國家重點實驗室特色干果研究團隊揭示裸子植物香榧球果膨大的新機制
【發布日期: 2024-09-10】 【來源:國家重點實驗室 】 【作者:索金偉】 【編輯:郝璞玉】 【點擊量:

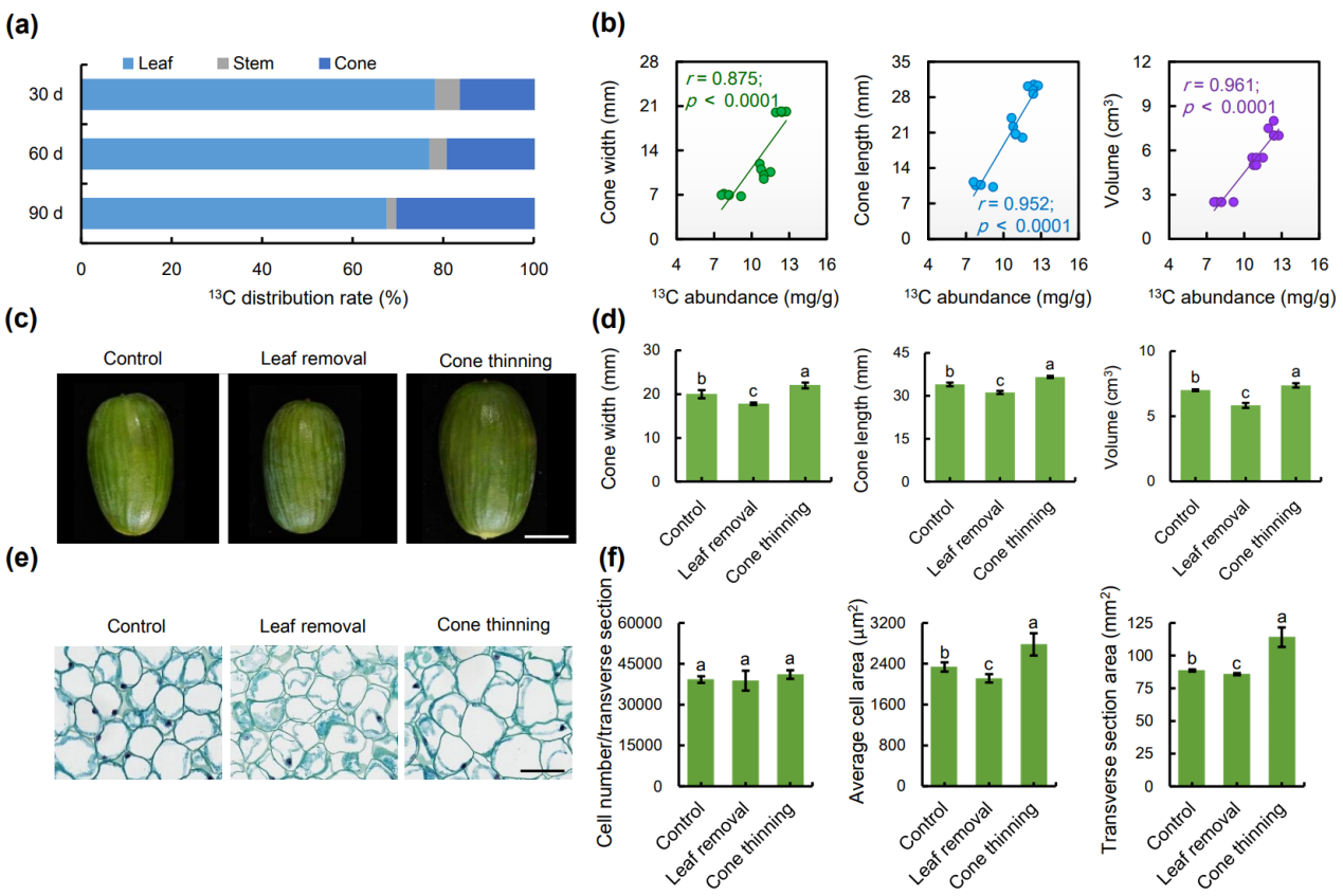
近日,國家重點實驗室特色干果研究團隊(吳家勝教授)在國際植物科學領域權威雜志《New Phytologist》(中科院一區Top,IF-5yr=10.2)在線發表了題為《蔗糖通過TgNGA1-TgWRKY47-TgEXPA2模塊參與調控香榧球果膨大》(Sucrose promotes cone enlargement via the TgNGA1-TgWRKY47-TgEXPA2 module inTorreya grandis)的研究論文,首次解析了調控香榧球果膨大的新機制。

香榧(Torreya grandis)是為數不多的種子可食的裸子植物,歸屬于紅豆杉科榧屬,是現存最古老的樹種之一,也是我國的珍稀特產干果,其經濟壽命可達千年,營養價值高,栽培效益好,豐產期畝產值超萬元,民間有著“養她十年還你千年”的美譽。香榧產業在助力鄉村振興,促進區域經濟發展,推進共同富裕中發揮著重要作用。

與被子植物不同,香榧等裸子植物具有復雜而原始的繁殖結構—球果(cone),且具有較長的發育周期。受精后,球果或者進入休眠狀態或者迅速膨大,這一膨大過程對裸子植物種子生產、繁殖和產量形成至關重要。然而,關于受精后球果膨大機制一直是未解之謎。

該研究采用13C標記和蔗糖處理等試驗,明確了蔗糖誘導的細胞體積增大對香榧球果膨大具有重要作用。通過轉錄組測序、基因功能驗證等手段,證實了香榧擴張蛋白基因TgEXPA2可正向調節細胞擴張促進球果膨大。進一步研究發現轉錄因子TgWRKY47通過直接結合到TgEXPA2啟動子而增強其表達。此外,研究還發現,NGATHA轉錄因子TgNGA1直接與TgWRKY47相互作用,從而抑制TgWRKY47對TgEXPA2的調控作用。綜上所述,我們的研究結果揭示了蔗糖與香榧球果膨大之間的關聯,并闡明了分子調控機制。

浙江農林大學省部共建亞熱帶森林培育國家重點實驗室為該論文唯一單位,國家重點實驗室吳家勝教授為該論文通訊作者,宋麗麗教授和顏景畏教授為共同通訊作者,索金偉副教授為該論文第一作者,博士生劉雅為共同第一作者;實驗室喻衛武、胡淵淵、張祖瑛、陳偉杰老師和碩士研究生顏佳雯、酈千喜、劉智慧為共同作者。

該研究受到國家自然科學基金和浙江省自然科學基金等資助。


(國家重點實驗室 索金偉)


COPYRIGHT?2011浙江農林大學 www.bizztrans.com 學校地址:浙江省杭州市臨安區武肅街666號 郵編:311300 電話:0571-63732700
 浙ICP備11046845號-1 浙公網安備33018502001115號 

做生意开店风水| 网络百家乐证据| 乐透乐博彩网| 齐博线上娱乐| 网络百家乐官网怎样出千| 做生意门口朝向| 威尼斯人娱乐网注册送38元彩金 | bet365最稳定网址| 澳门百家乐官网破解方法| 太阳城百家乐口诀| 大发888游戏网页版| 现金娱乐城| 百家乐官网下注平台| 百家乐推荐怎么看| 优博在线| 百家乐最低下注| 真人轮盘游戏| 百家乐官网博彩破解论坛| 棋牌网| 太阳城百家乐官网娱乐开户| 真人百家乐平台排行| 金都娱乐场| 百家乐官网加牌规| 大发888注册官方网站| 娱乐城百家乐官网可以代理吗 | 百家乐官网赌机破解| 百家乐讯特| 伽师县| 百家乐视频游戏中心| 百家乐官网网投开户| 百家乐翻天快播粤语| 百家乐官网的打法技巧| 香港百家乐的玩法技巧和规则| k7百家乐官网最小投注| 大发888官网df888esbgfwz| 百家乐官网园首选海立方| 龙都棋牌下载| 百家乐园会员注册| 百家乐软件辅助器| 百家乐官网最保险的方法| 百家乐电脑游戏机投注法实例|